主站
巴巴专线
0519-88238816
江苏省知识产权公共服务平台网络
您好 ,请
登录
免费注册
用户中心
|
常见问题
|
实用工具
|
关注我们
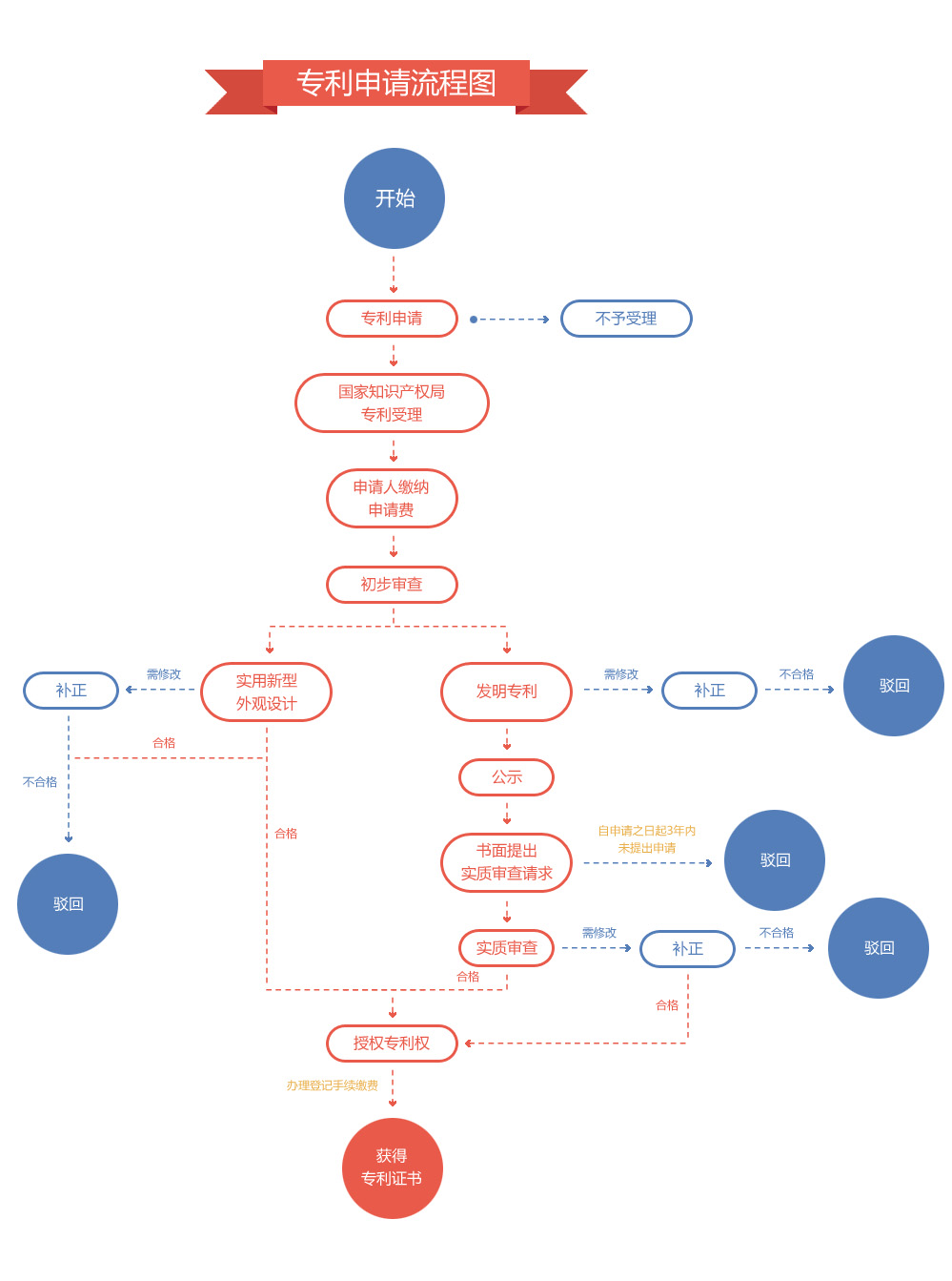
专利申请
专利检索
专利管家
专利数据库
专利交易
专品汇
创新宝